当前位置:
首页
>
行政许可公示栏目
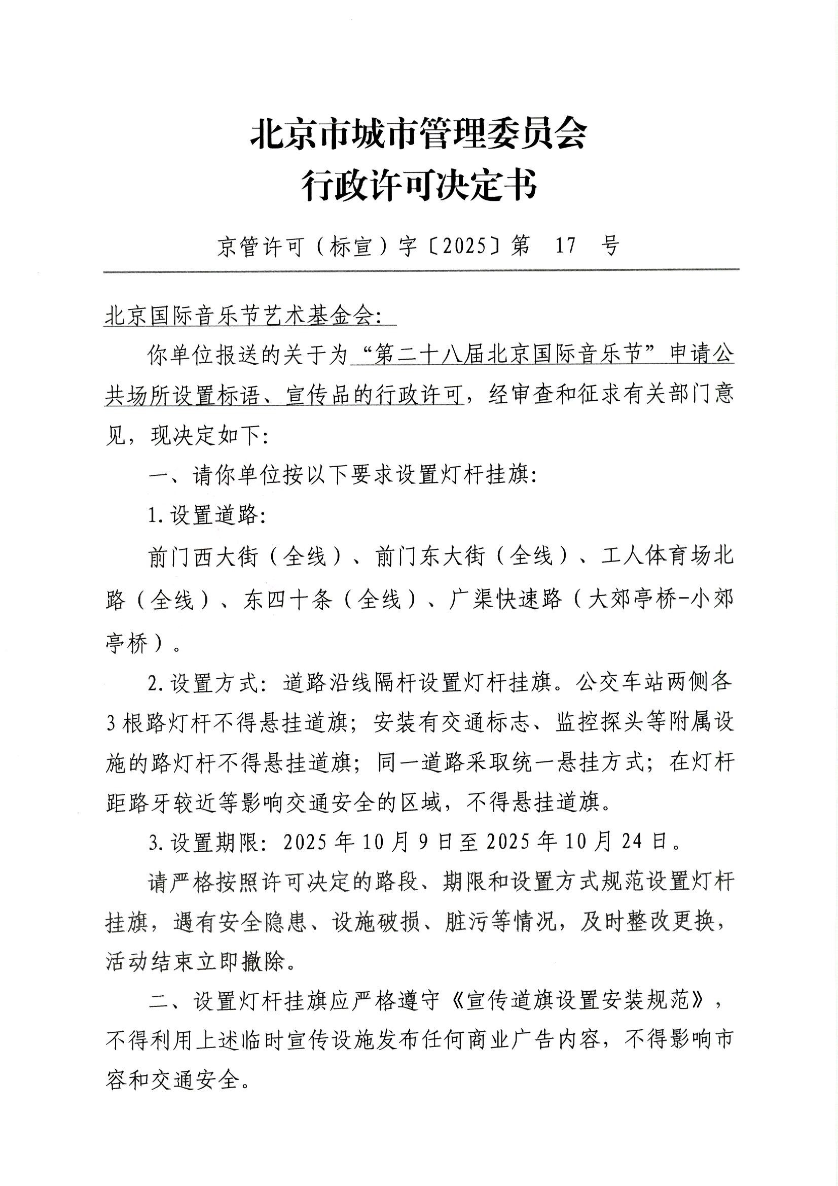
京管许可(标宣)字【2025】17号
日期: 2025-10-09 10:00
大
|
中
|
小
分享:
市政府委办局
市政府办公厅
市发展改革委
市教委
市科委
市经济和信息化局
市民族宗教委
市公安局
市民政局
市司法局
市财政局
市人力资源社会保障局
市规划自然资源委
市生态环境局
市住房城乡建设委
市交通委
市水务局
市农业农村局
市商务局
市文化和旅游局
市卫生健康委
市退役军人事务局
市应急局
市市场监管局
市审计局
市政府外办
市国资委
市广电局
市文物局
市体育局
市统计局
市园林绿化局
市金融监管局
市政务服务和数据管理局
市机关事务局
市国动办
市信访办
市知识产权局
市医保局
市政府参事室
市城管执法局
各区政府
东城区
西城区
朝阳区
海淀区
丰台区
石景山区
门头沟区
房山区
通州区
顺义区
大兴区
昌平区
平谷区
怀柔区
密云区
延庆区
其他
住建部
天津市城市管理委员会
上海市绿化和市容管理局
深圳市城市管理局
杭州市城市管理局
苏州市市容市政管理局
重庆市城市管理局
您访问的链接即将离开“北京市城市管理委员会”门户网站 是否继续?